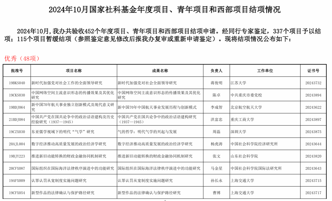
近日,全国哲学社会科学工作办公室下发了最新批次国家社科基金项目结题证书,我院蒋俊明教授主持的项目“新时代加强党对社会工作的全面领导研究”(项目编号:19BKS040,结项证书编号:20243732)在结项评价中获得“优秀”等级,这是我院在国社科结项评价中获评“优秀”等级的首个项目。
本项目以“新时代如何认识和实现党对社会的全面领导”这一重大问题为基点,以马克思主义政治社会学原理和习近平总书记关于党的全面领导重要论述为指导,规范分析和经验分析相结合,以党对社会的“适应—塑造”为分析框架,按照“理论明向—历史析律—时代确需—功能定位—实践探策”的逻辑路径展开论述,在理论与实践互动及历史与现实关照中,探析新时代党对社会全面领导的科学内涵、必要性、指导思想、功能定位、实践路径。课题研究把握了党的全面领导和社会自主性的辩证关系,试图破解党领导社会发展和治理的现实困境,建构了党全面领导社会的具体路径和实践对策,有助于马克思主义政党社会学的发展,具有重要的理论和现实意义。
学院高度重视国家社科项目的申报、研究、结项工作,推进学术共同体建设,发挥团队协作优势,构建“研究所-研究院-科研院”三级科研组织体系,组织了多场国家社科等项目选题论证会,邀请评审专家精准指导。2024年,获批国社科重点项目、教育部一般项目、省社科重点和一般项目、省哲社重大项目近10项,有效推动了学院科研水平的整体提升。
